Page 9 - FAALIYET RAPORU 2024
P. 9
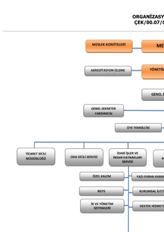
ORGANİZASYON ŞEMASI
ÇEK/00.07/02.08.2024
MESLEK KOMİTELERİ MECLİS BÜTÇE VE HESAPLARI
İNCELEME KOMİSYONU
DİSİPLİN KURULU
AKREDİTASYON İZLEME YÖNETİM KURULU
KOMİTESİ
GENEL SEKRETER
GENEL SEKRETER
YARDIMCISI
KALİTE VE AKREDİTASYON
SORUMLUSU (YT)
ÜYE TEMSİLCİSİ
TİCARET SİCİLİ İDARİ İŞLER VE DIŞ İLİŞKİLER VE PROJE
ODA SİCİLİ SERVİSİ İNSAN KAYNAKLARI
MÜDÜRLÜĞÜ MALİ İŞLER SANAYİ SERVİSİ GELİŞTİRME SERVİSİ
SERVİSİ
ÖZEL KALEM YAZI-EVRAK-KARARLAR KOSGEB İŞKUR HİZMET
TEMSİLCİLİĞİ NOKTASI
BGYS KURUMSAL İLETİŞİM
TİCARİ BİLGİ TOBB MEYBEM
İSTİHBARAT
İK VE YÖNETİM
SİSTEMLERİ DESTEK HİZMETLERİ MERKEZİ (TBİM)
İHRACAT
TOBB UYUM DESTEK OFİSİ
ARABULUCULUK
MERKEZİ

